bob电竞竞技

News 新闻咨询重心
News 新闻资讯心中
首頁 项目投资机构社会关系

2025年半年度财务报告

发布的期限2025.08.29

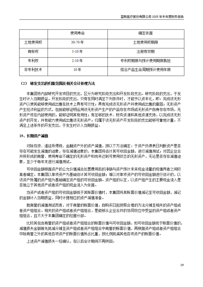
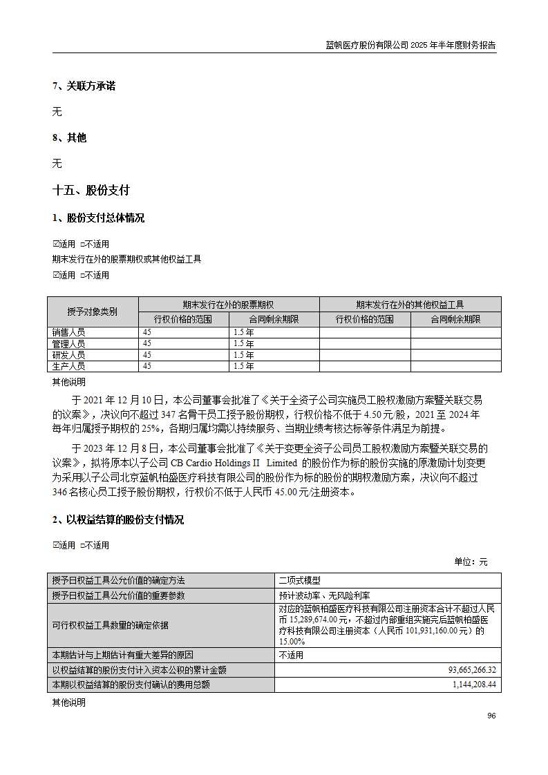
8-2025年半年度财务报告_018-2025年半年度财务报告_028-2025年半年度财务报告_038-2025年半年度财务报告_048-2025年半年度财务报告_058-2025年半年度财务报告_068-2025年半年度财务报告_078-2025年半年度财务报告_088-2025年半年度财务报告_098-2025年半年度财务报告_108-2025年半年度财务报告_118-2025年半年度财务报告_128-2025年半年度财务报告_138-2025年半年度财务报告_148-2025年半年度财务报告_158-2025年半年度财务报告_168-2025年半年度财务报告_178-2025年半年度财务报告_188-2025年半年度财务报告_198-2025年半年度财务报告_208-2025年半年度财务报告_218-2025年半年度财务报告_228-2025年半年度财务报告_238-2025年半年度财务报告_248-2025年半年度财务报告_258-2025年半年度财务报告_268-2025年半年度财务报告_278-2025年半年度财务报告_288-2025年半年度财务报告_298-2025年半年度财务报告_308-2025年半年度财务报告_318-2025年半年度财务报告_328-2025年半年度财务报告_338-2025年半年度财务报告_348-2025年半年度财务报告_358-2025年半年度财务报告_368-2025年半年度财务报告_378-2025年半年度财务报告_388-2025年半年度财务报告_398-2025年半年度财务报告_408-2025年半年度财务报告_418-2025年半年度财务报告_428-2025年半年度财务报告_438-2025年半年度财务报告_448-2025年半年度财务报告_458-2025年半年度财务报告_468-2025年半年度财务报告_478-2025年半年度财务报告_488-2025年半年度财务报告_498-2025年半年度财务报告_508-2025年半年度财务报告_518-2025年半年度财务报告_528-2025年半年度财务报告_538-2025年半年度财务报告_548-2025年半年度财务报告_558-2025年半年度财务报告_568-2025年半年度财务报告_578-2025年半年度财务报告_588-2025年半年度财务报告_598-2025年半年度财务报告_608-2025年半年度财务报告_618-2025年半年度财务报告_628-2025年半年度财务报告_638-2025年半年度财务报告_648-2025年半年度财务报告_658-2025年半年度财务报告_668-2025年半年度财务报告_678-2025年半年度财务报告_688-2025年半年度财务报告_698-2025年半年度财务报告_708-2025年半年度财务报告_718-2025年半年度财务报告_728-2025年半年度财务报告_738-2025年半年度财务报告_748-2025年半年度财务报告_758-2025年半年度财务报告_768-2025年半年度财务报告_778-2025年半年度财务报告_788-2025年半年度财务报告_798-2025年半年度财务报告_808-2025年半年度财务报告_818-2025年半年度财务报告_828-2025年半年度财务报告_838-2025年半年度财务报告_848-2025年半年度财务报告_858-2025年半年度财务报告_868-2025年半年度财务报告_878-2025年半年度财务报告_888-2025年半年度财务报告_898-2025年半年度财务报告_908-2025年半年度财务报告_918-2025年半年度财务报告_928-2025年半年度财务报告_938-2025年半年度财务报告_948-2025年半年度财务报告_958-2025年半年度财务报告_968-2025年半年度财务报告_978-2025年半年度财务报告_988-2025年半年度财务报告_998-2025年半年度财务报告_1008-2025年半年度财务报告_1018-2025年半年度财务报告_1028-2025年半年度财务报告_1038-2025年半年度财务报告_1048-2025年半年度财务报告_1058-2025年半年度财务报告_1068-2025年半年度财务报告_107