bob电竞竞技
bob电竞竞技
关于bob电竞竞技
创新与研发
资讯中心
企业资讯
公司视频
投资者关系
职业发展
社会招聘
联系我们
News 咨讯机构
News 新闻管理中心
主页
的创业者相互影响
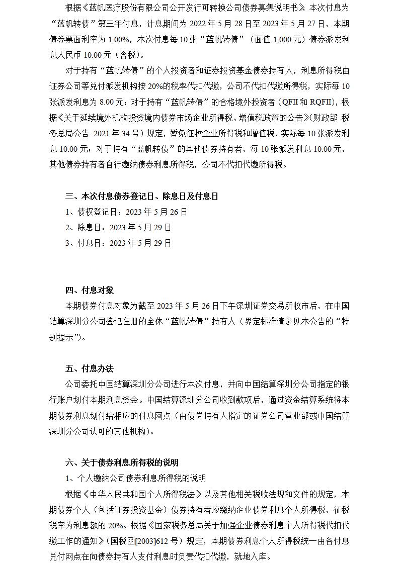
可转换公司债券2023年付息公告
公布的时候2023.05.24